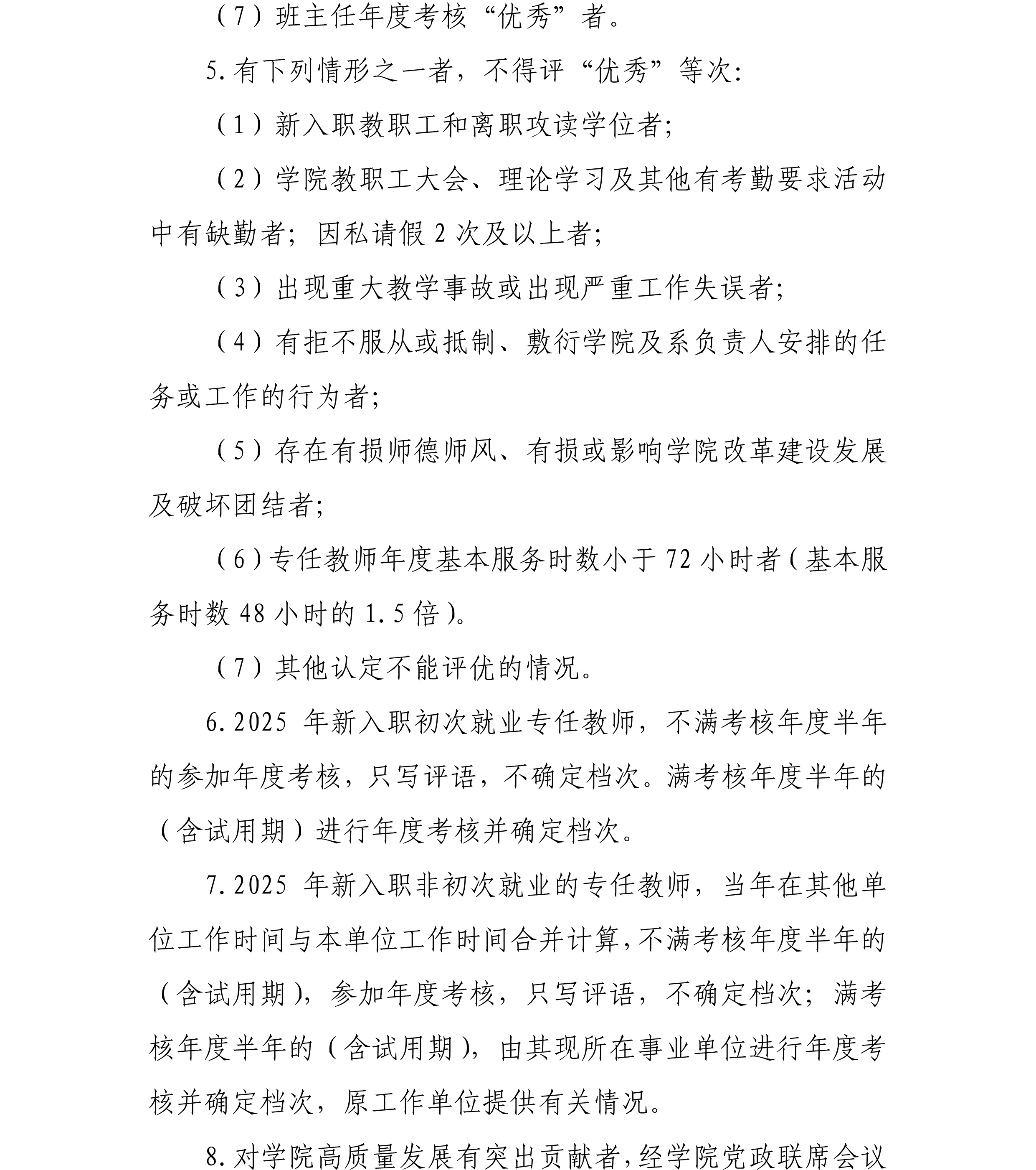
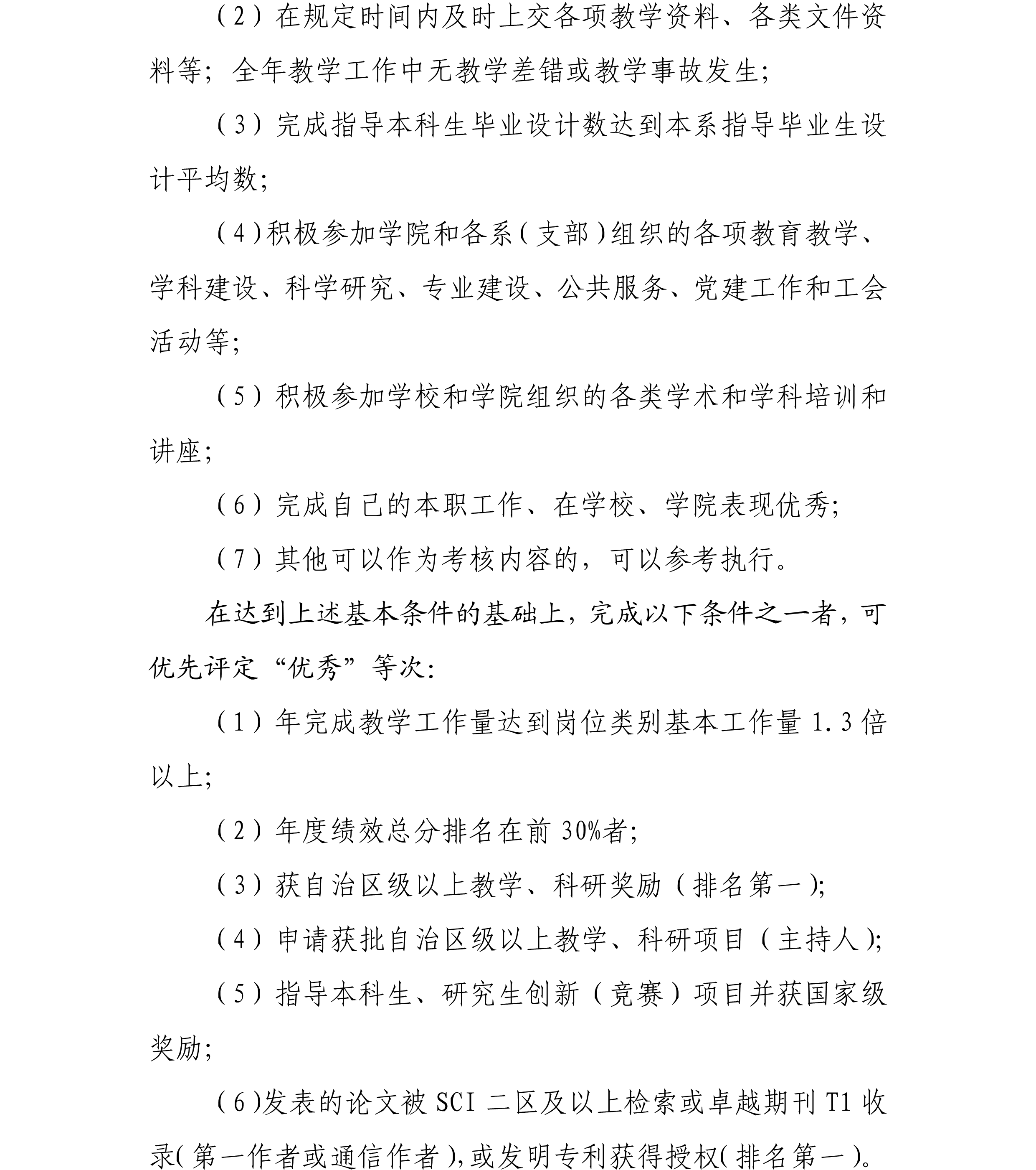
威尼斯人赌场
威尼斯人赌场官方网站
院长信箱
威尼斯人赌场概况
威尼斯人赌场简介
历史沿革
领导团队
组织架构
校园文化
学院地图
党建工作
党建动态
学习园地
支部工作
工会之家
师资队伍
师资概况
专任教师
研究生导师
兼职及外聘导师
人才培养
教学动态
本科生教育
研究生教育
实验室管理
学科建设
一级学科
硕士授权点
科学研究
科研概况
科研平台
科研团队
服务地方
合作交流
校企合作
国际国内合作
招生就业
本科生招生
研究生招生
就业政策
招聘信息
校友之家
校友风采
校友名录
宁夏电子学会
通知公告
学会动态
威尼斯人赌场官方网站
威尼斯人赌场概况
威尼斯人赌场简介
历史沿革
领导团队
组织架构
校园文化
学院地图
党建工作
党建动态
学习园地
支部工作
工会之家
师资队伍
师资概况
专任教师
研究生导师
兼职及外聘导师
人才培养
教学动态
本科生教育
研究生教育
实验室管理
学科建设
一级学科
硕士授权点
科学研究
科研概况
科研平台
科研团队
服务地方
合作交流
校企合作
国际国内合作
招生就业
本科生招生
研究生招生
就业政策
招聘信息
校友之家
校友风采
校友名录
宁夏电子学会
通知公告
学会动态
×
威尼斯人赌场栏目
威尼斯人赌场 要闻
通知公告
科研动态
威尼斯人赌场栏目
威尼斯人赌场 要闻
通知公告
科研动态
威尼斯人赌场
>
通知公告
>
正文
威尼斯人赌场 2025年度教职工考核工作方案
发布日期:2026-01-04
点击数:
上一篇:关于“双代会”代表选举结果的公示
下一篇:关于举办第二届青年教师教学竞赛的通知